乐六彩库
最热门的高频彩开奖一键投注
APP下载
鲸鱼投注分析
166开奖网
设为主页
收藏本站
扫一扫,下载移动客户端
(IOS, Android均可扫码下载)
港六
老澳
新澳
快乐8
台彩
极速
资料图纸
港六
老澳
新澳
台彩
六合资讯
港六
老澳
新澳
台彩
开奖调用
港六
老澳
新澳
快乐8
台彩
高频彩
本期: 2026008
01 月 08 日
36
马
木
39
兔
金
8
狗
火
43
猪
木
20
狗
水
32
狗
金
+
46
猴
火
总和
224
资料图纸
往期开奖
开奖现场
老澳
下期
2026009
01月09日
本期
2026008
01月08日
36
木/马
39
金/兔
8
火/狗
43
木/猪
20
水/狗
32
+
金/狗
46
火/猴
总和
224
开奖记录
特码走势
正码走势
生肖走势
路珠分析
玩法规则
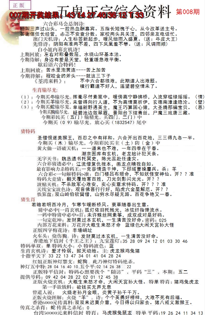
2026008五鬼正宗会员综合资料A
日期:
2026-01-08
浏览:
0
编辑:
49TK
来源:
49TK
分享到
2026030
2026012
2026011
2026010
2026009
2026008
2026007
2026006
2026005
2026004
2026003
2026002
2026001
2025365
2025364
2025363
下载原图(*若是打开新页面,请右键另存为)
查看原图
标签:
标签: 说明:提供最快、最新、最全的彩色正版全年图纸新闻资讯,同时还提供六合港彩开奖时时在线直播、平特码数据生肖大小单双等走势分析、六合港彩及彩票开奖新闻资讯以及专家心水推荐等。
生肖
岁数排列
返回顶部
港六
老澳
新澳
快乐8
台彩
极速