乐六彩库
最热门的高频彩开奖一键投注
APP下载
鲸鱼投注分析
166开奖网
设为主页
收藏本站
扫一扫,下载移动客户端
(IOS, Android均可扫码下载)
港六
老澳
新澳
快乐8
台彩
极速
资料图纸
港六
老澳
新澳
台彩
六合资讯
港六
老澳
新澳
台彩
开奖调用
港六
老澳
新澳
快乐8
台彩
高频彩
本期: 2025119
11 月 08 日
16
虎
火
17
牛
土
9
鸡
金
46
猴
火
7
猪
火
33
鸡
土
+
49
蛇
水
总和
177
资料图纸
往期开奖
开奖现场
港六
下期
2025120
11月11日
本期
2025119
11月08日
16
火/虎
17
土/牛
9
金/鸡
46
火/猴
7
火/猪
33
+
土/鸡
49
水/蛇
总和
177
开奖记录
特码走势
正码走势
生肖走势
路珠分析
玩法规则
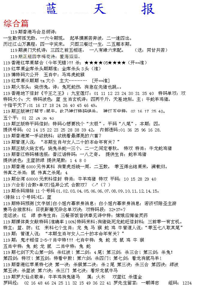
2025119蓝天报A
日期:
2025-11-08
浏览:
0
编辑:
49TK
来源:
49TK
分享到
2025127
2025123
2025122
2025121
2025120
2025119
2025118
2025117
2025116
2025115
2025114
2025113
2025112
2025111
2025110
2025109
下载原图(*若是打开新页面,请右键另存为)
查看原图
标签:
标签: 说明:提供最快、最新、最全的彩色正版全年图纸新闻资讯,同时还提供六合港彩开奖时时在线直播、平特码数据生肖大小单双等走势分析、六合港彩及彩票开奖新闻资讯以及专家心水推荐等。
生肖
岁数排列
返回顶部
港六
老澳
新澳
快乐8
台彩
极速